| Общая информация » Каталог студенческих работ » ДРУГИЕ ЭКОНОМИЧЕСКИЕ ДИСЦИПЛИНЫ » Управление персоналом |
| 23.03.2026, 19:42 | |
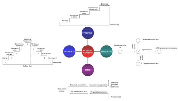
Практическое задание по дисциплине: «Карьерная политика личности» Задание: 1. Опишите и/или запланируйте свою карьеру и зафиксируйте ее по пунктам. Например: 1. Стажер в колл-центре банка А. 2. Сотрудник колл-центра банка А. 3. Специалист службы клиентской поддержки банка А. 4. Руководитель группы специалистов службы клиентской поддержки банка А. 5. Переход на позицию Руководителя отдела клиенткой поддержки банка Б. 6. Выход на пенсию 2. Подумайте, и запишите, к какому типу она принадлежит (“змея”, “лестница”, “перепутье”).
3. Укажите, к какому типу относится ваша карьера по классификации Е. Г. Молла • Суперавантюрная карьера характеризуется очень высокой скоростью должностного продвижения с пропуском значительного числа промежуточных ступеней, а в ряде случаев и резкой сменой сферы профессиональной деятельности. Личностный смысл карьеры — власть, обогащение, обеспечение быстрого продвижения членам семьи. Такая карьера может быть случайной (вызванной благоприятным стечением обстоятельств) или же совместной (продвижение с сильным лидером). Карьеры такого типа можно было наблюдать в России в периоды социально-экономических кризисов. • Авантюрная карьера предполагает пропуск нескольких должностных уровней и достаточно высокую скорость продвижения. Личностный смысл карьеры — власть, обогащение, самореализация. Такой тип карьеры распространен при отборе кадров на основании личной преданности. • Традиционная (линейная) карьера состоит в постепенном продвижении по служебной лестнице, иногда с пропуском одной ступени или с непродолжительным понижением в должности. Личностный смысл карьеры: накопление знаний и профессионального опыта; взаимодействие с людьми. Такой тип карьеры является достаточно распространенным и определяется целенаправленным планированием развития персонала в организации. • Прагматичная (структурная) карьера характеризуется тем, что работник отдает предпочтение наиболее простым способам решения карьерных задач, меняет сферу деятельности в зависимости от социальноэкономических, технологических, маркетинговых изменений. • Последовательно-кризисная карьера предполагает среднюю скорость продвижения, ориентированность на личные интересы, борьбу за сохранение должности, адаптацию к изменениям. • Преобразующая карьера связана с «завоеванием мира», описывается высокой скоростью продвижения, которое может иметь постепенный или скачкообразный характер, карьера либо строится в новой области или сфере производства, либо в ее основе лежит выдающаяся идея. Личностный смысл карьеры: выдвижение новых идей, завоевание новых сфер профессиональной деятельности. • Эволюционная карьера предполагает, что должностное продвижение осуществляется вместе с ростом организации. Личностный смысл карьеры: ориентация на дальнейшее продвижение; совмещение общественных интересов с личными. • Отбывающая карьера характеризуется тем, что рост работника завершен. Основная задача — это удержать занимаемую позицию. Преобладающая ориентация на личные интересы.) Критерии оценивания: ⦁ 6 баллов – описана карьера по пунктам согласно заданию 1; ⦁ 8 баллов – описана карьера по пунктам согласно заданию 1, отмечен верно хотя бы один тип карьеры; ⦁ 10 баллов – описана карьера по пунктам согласно заданию 1, отмечены верно оба типа карьеры. Требования к выполнению задания: ● Оформите результаты в виде документа в формате Word ● Текст печатается шрифтом Times New Roman, 14 пт. ● Межстрочный интервал должен быть равен 1,5 ● Каждая новая красная строка должна иметь отступ, равный 1,25 см. ● Выравнивание основного текста по ширине ● Скриншоты, рисунки, фото и таблицы выравниваются по середине | |

