| Общая информация » Каталог студенческих работ » ГУМАНИТАРНЫЕ ДИСЦИПЛИНЫ » История |
| 16.01.2026, 15:11 | |||||||||||||||||||||||||||||||||||||||||||||||||||||||||||||||||||||||||||||||||||||||||||||||||||||||||||||||||||||||||||||||||||||||||||||||||||||||||||||||||||||||||||||||||||||||||||||||||||||||||||||||||||||||||||||||||||||||||||||||||||||||||||||||||||||||||||||||||||||||||||||||||||||||||||||||||||||||||||||||||||||||||||||||||||||||||||||||||||||||||||||||||||||||||||||||||||||||||||||||||||||||||||||||||||||||||||||||||||||||||||||||||||||||||||||||||||||||||||||||||||||||||||||||||||||||||||
Рабочая тетрадь содержит обязательные задания, которые необходимо выполнить для получения допуска к экзамену (необходимы выполнить не менее половины). Это задания под следующими номерами: I модуль - 1, 3, 5, 8, 10, 11, 13, 14, 15, 16, 20; II модуль – 20, 24, 25, 26, 29, 30, 34, 35, 36, 39, 40, 42, 44, 47, 48; III модуль – 50, 52, 56, 56.1, 57, 57.1, 58, 59, 63.
I модуль. СРЕДНЕВЕКОВАЯ РУСЬ 1. Заполните таблицу (0,5 балла. В случае досрочного самостоятельного выполнения до соответствующего семинара – 2 балла). Таблицу необходимо заполнить в обычной тетради. Допускается её использование на экзамене.
* Рекомендуем Вам использовать следующую классификацию видов культуры: народная, элитарная, массовая. 2. Прочитайте отрывок из исторического источника и выполните задания (1 балл). К концу лета 6745 года от Сотворения мира пришли поганые во главе с Бату-ханом, подло и вероломно напав на Старую Рязань, предав её огню и разграблению. Огнём и мечом прошлись они по рязанским землям обрушившись на Владимиро-Суздальскую Русь. Русская нация, ослабленная феодальной раздробленностью, не смогла достойно встретить тумены чингисида. Не встречая достойного сопротивления полчища степняков обрушились на Владимир, не щадя ни смерда, ни князя. Горе нашей стране, горе Рюриковичам, горе вере православной! Не устоит Русь и окажется под игом на 240 лет, что скажется и на богатстве нашем, и на духе народном. Определите год (десятилетие или столетие) создания источника Предположите кто автор Предположите место создания текста На основании чего Вы пришли к таким выводам? 3. Изобразите схему общественно-экономической формации на предложенной основе, содержащую следующие компоненты, упорядоченные в иерархию: средства производства, производство, потребление, производительные силы, способ производства производственные отношения, человек, предмет труда, орудия труда, надстройка, обмен, распределение (0,5 балла)*.
* Блоков меньше чем необходимых элементов! Недостающие дорисуйте самостоятельно. 4. Заполните таблицу (1 балл).
* Просто сделайте отметку (используя любой подходящий символ) о наличии или отсутствии данного признака у Киевской Руси. 4.1. Как Вы думаете: что стало решающим толчком к формированию государства у Восточных славян? Внешний толчок или сформировавшиеся в конце первого тысячелетия н.э. внутренние предпосылки? Свой ответ поясните (1 балла). 5. Заполните схему социальной структуры Киевской Руси в XI в. (0,25 балла).
6. Какие различия феодальной лестницы Киевской Руси от европейских стран Вам известны? (рис.1). Ответ запишите (0,75 балла).
Рисунок 1. Феодальная лестница в Европе 6.1. Изобразите свой вариант феодальной лестницы Киевской Руси справа от рис. 1 (0,25 балла). 7. Задание повышенной сложности. Что общего и особенного в причинах феодальной раздробленностей Киевской Руси и европейских стран? (1,5 балла)
Как Вы думаете, это проявление одного процесса с единой, общей сутью или разные процессы, обусловленные спецификой регионов? Свою позицию подтвердите аргументами и фактами (1 балл). 8. Задание повышенной сложности. В исторической науке ведутся споры о характере взаимодействия Руси и Золотой орды. Как бы Вы охарактеризовали это взаимодействие? Как Иго (систему господства завоевателя над побежденным), вассалитет (феодальные отношения между вассалом и сеньором), неравноправный военный союз или взаимовыгодный симбиоз? Можете предложить свой вариант. Обоснуйте свою точку зрения (до 2 балла). Внимание! Представленные точки зрения не являются единственно верными и приведены в качестве примера. Не стоит воспринимать их без критики, как и любую попытку решить научную проблему. 9. Какое влияние оказало монголо-татарское завоевание на дальнейшее развитие Руси? (1 балл) Влияние на экономику. Влияние на социальную структуру. Влияние на политическую систему. Влияние на общественное сознание и культуру. 10. Заполните таблицу (0,5 балла).
11. Используя табл. 10 для заполнения первой колонки заполните таблицу (0,5 балла).
12. В современной исторической науке есть точка зрения, что Московская Русь в XV–XVI в. приобретала признаки модерного государства. Какие признаки модерного государства Вам известны? (0,25 балла) 13. Заполните схему. (0,25 балла)
14. Как изменилась система управления Московской Русью при Иване IV? Какие новые органы власти появились в годы его правления? (0,25 балла) 15. Заполните таблицу (0,25 балла)
16. Заполните схему (0,25 балла).
17. Задание повышенной сложности. В исторической науке и сегодня ведутся споры о причинах политики опричнины, проводимой Иваном IV в 1565-1572 гг. Существует значимое число точек зрения по этой проблеме. Ознакомьтесь с имеющимися подходами и выполните следующее задание: - выберите наиболее убедительную на Ваш взгляд точку зрения или сформулируйте свою; - приведите три аргумента в её поддержку; - подтвердите каждый аргумент фактами. Ответ оформите в виде схемы (до 3 балла).
Пример №1: Преподаватель считает, что студенты не должны приносить котов на лекции по истории (точка зрения). Это может повредить людям с аллергией и айлурофобией, будет отвлекать лектора и студентов и, весьма вероятно, не понравится самим котам (три аргумента, которые нуждаются в подтверждении фактами). Доказано, что аллергическая реакция может привести к серьезным последствиям для здоровья, а кошачья слюна нередко является аллергеном. Некоторые люди бояться кошек и присутствие их в аудитории негативно скажется на восприятие ими информации (факты к первому аргументу). Лектор, составивший задание, будет в некоторой степени дезориентирован наличием кота, что в любом случае повлечет за собой снижение качества лекции (факт ко второму аргументу). Кот может некомфортно чувствовать себя в незнакомом месте в присутствии множества людей (учитывая, что кошки - хищные млекопитающее, ведущие ночной образ жизни, склонные к поиску укрытия), а также быть напугана громким голосом и резкими движениями лектора (факт к третьему аргументу). Пример №2. Студент высказал точку зрения, что Киевская Русь в IX в. являлась протогосударственным образованием, а не полноценным государством в современном понимании (точка зрения). В защиту свой позиции они привел следующие аргументы: у Киевской Руси отсутствовали или не до конца сформировались некоторые базовые признаки государства, а именно монополия на легальное применение силы, сбор налогов и издание законов (фактически – один аргумент, состоящий из трёх частей). На вопрос чем он это подтвердит студент сказал, что кровная месть существовала как минимум до XI в., что подтверждает Русская правда, что, по его мнению, указывает на отсутствие монополии на легальное применение силы. Также, дань не является налогом, так как налог – фиксированная безвозмездная выплата в пользу государства, идущая на выполнение его функций, а дань – фактически выплаты по праву сильного, до уроков Ольги не имеющие даже приблизительных границ. Причем, дань могли потребовать не только представители князя. В завершении своей мысли студент отметил, что первый закон в прямом смысле слова (Русская правда) появился только в XI в., а до этого у славян действовали нормы обычного права (факты, подтверждающие аргументы). 18. Смуту нередко называют структурным кризисом российского общества. Что это означает? (0,25 балл) 19. На данный момент существует несколько периодизаций Смутного времени. Какие известны Вам? (до 1 балла в зависимости от количества периодизаций). 20. Заполните таблицу (0,5 балла).
II модуль. РОССИЙСКАЯ ИМПЕРИЯ. 21. Заполните таблицу, посвященную реформам Петра I (0,5 балл).
Подсказка: заполняя строку с экономическими реформами не забудьте раскрыть суть политики меркантилизма. 22. Задание повышенной сложности. Как Вы думаете, как соотносилось объективное и субъективное в реформах Петра I? Заполните таблицу и ответьте на поставленный вопрос (до 2 балла)
23. Задание повышенной сложности. Эпоха Петра I весьма противоречива, что получило отражение в исторической науке. Споры о тех или иных реформах Петра I, об их причинах, итогах и последствиях ведутся и в наши дни. Использую мнения историков различных периодов изучения этой проблемы сформулируйте и аргументируйте свою позицию по следующим вопросам (до 2 балла): Какие последствия имели петровские реформы для России? Какой вклад петровские реформы привнесли в российскую культуру: обогатили её, дали импульс к развитию или нанесли ей непоправимый урон? (возможны и другие ответы): 4. Заполните схему (до 0, 5 балла).
24.1. Задание повышенной сложности. Способствовала или препятствовала политика Петра I первоначальному накоплению и генезису капитализма в России начале XVIII в.? Свой ответ зафиксируйте в таблице (до 2 балла).
25. Назовите особенности первоначального накопления в России (0,5 балла). 26. Заполните схему (0,5 балла)
27. Заполните таблицу (0,5 балла)
28. Идеи просвещения и просвещенного абсолютизма, провозглашенные Екатериной II в качестве принципов её политики, нередко противоречили исторической реальности. Так, на фоне идей о равенстве людей Россия вступила в период апогея крепостничества и испытала крупнейшее восстания крестьян под руководством Е. Пугачева. Приведите другие примеры таких противоречий (до 1 балла).
С другой стороны, некоторые положения просвещенного абсолютизма были воплощены на практике. Какие именно? Заполните таблицу (до 1 балла).
29. Первый период правления Александра I называют «либеральным». Что это означает? Что Вы понимаете под «либеральными» реформами? Напишите, какие реформы Александра I можно считать либеральными. (0,5 балла). 30. Заполните таблицу (0,25 балла).
30.1. С чем связанны такие перемены во внутренней политике? (0,25 балла) 31. В результате поражения наполеоновской Франции Россия закрепила свои достижения на Венском конгрессе, а созданный Священный союз стал инструментом вмешательства России в европейскую политику. Международный авторитет Россий достиг невиданных ранее высот, но есть точки зрения, что это негативно сказалась на дальнейшем развитие страны. Обозначьте позитивные и негативные последствия возросшего могущества Российской империи в первой половине XIX в. (1 балла).
32. Каким событиям XIX в. посвящены приведенные ниже карикатуры? (0,5 балла)
33. Современная историческая наука отошла от однозначно негативной оценки правления Николая I. Действительно, в правление этого императора наблюдались как прогрессивные тенденции, так и реакционные*. Какие именно? Заполните таблицу (0,5 балла).
34. Война с Наполеоном и заграничный поход российской армии оказали существенное влияние на общественное сознание. За зарождением декабризма последовало углубление общественной дискуссии о будущем России, что вызвало размежевание самих декабристов по ряду вопросов. Сравните программы Северного и Южного общества и заполните таблицу (0,5 балла).
35. Заполните схему (2 балл).
36. Заполните таблицу (до 1,5 балла).
37. Выкупная операция после отмены крепостного права затянулась. В ней участвовали не только государство, дворяне и крестьяне, но и крепнущая буржуазия, как промышленная, так и сельская. Какие складывались отношения между участниками выкупной операции? Заполните схему (0,5 балла).
38. Отмена крепостного права в 1861 г. была весьма неоднозначно оценена современниками. Общественные деятели и профессиональные историки второй половины XIX – начала XX в. высказывали противоположные точки зрения и не могли прийти к компромиссу. Какие оценки отмены крепостного права, звучавшие в их среде Вам известны? Кратко поясните, как точка зрения Вам близка и почему. (1,5 балла). 39. Существует точка зрения, что реформы Александра II являются очередной консервативной модернизацией. Так ли это? Назовите особенности российских модернизация и назовите исторические факты, события и процессы, подтверждающие наличие или отсутствие той или иной черты. (1,5 балла).
40. Заполните таблицу (0,5 балла).
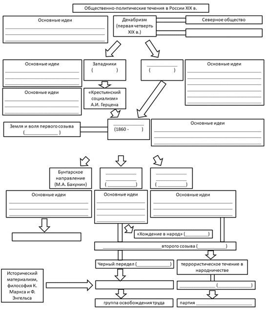
41. Какой процесс зашифрован на изображении ниже? Назовите его (0,5 балла) и напишите века, на которые приходились обозначенные на рисунке стадии (0,5 балла).
42. Империализм является высшей стадией развития капитализма и имеет существенные различия с ранним капитализмом. Обозначьте и раскройте пять признаков империализма (0,5 балла). 42.1. Раскройте особенности империалистического развития российской империи во второй половине XIX – нач. XX в. (0,5 балла). 43. Задание повышенной сложности. Сегодня мир по-прежнему находится в стадии империализма. Тем не менее, империализм сегодня имеет отличия от империализма начала XX в. (хотя суть его не изменилась). Опираясь на свои знания о современной экономике, назовите эти отличия. Ответ оформите в виде таблицы (до 3 баллов).
44. Заполните таблицу (0,5 балла).
* Собирательное название целого ряда организаций. 45. Представьте себе, что Вам необходимо заполнить профиль в социальной сети. Как бы выглядели страницы следующих политических деятелей? (1 балл).
46. Существует точка зрения, что Первая русская революция 1905-1907 гг. и Февральская революция 1917 г. являются одной революцией, прерванной контрреволюционными событиями 3 июня 1907 г. Согласны ли Вы с такой точкой зрения? Обоснуйте своё мнение как минимум тремя аргументами, подкрепив их историческими фактами (1,5 балла). Первый аргумент. Исторические факты, подтверждающие первый аргумент. Второй аргумент. Исторические факты, подтверждающие второй аргумент. Третий аргумент. Исторические факты, подтверждающие третий аргумент. 47. Заполните таблицу (1 балл).
47.1. На основании заполненной таблицы попытайтесь сформулировать универсальные причины, которые приводят к революциям (1 балл). Экономические причины революций Социальные причины революций Политические причины революций Причины революций в области общественного сознания 48. Заполните таблицу (0,25 балла).
49. Задание повышенной сложности. Споры об Октябрьской революции не утихают и сегодня, что во многом это связанно с политизированностью темы. Тем не менее, существует и научный дискурс, в котором пытаются удержаться профессиональные историки (что получается явно не у всех). Изучите приложенные к заданию материалы, используйте полученные в курсе истории знания и сформулируйте свою позицию по следующим вопросам (подтвердив её аргументами и фактами) (4 балла): Была ли Октябрьская революция неизбежной? Октябрьская революция была закономерным итогом исторического развития России или случайностью? Контролировали ли большевики течение революции или она носила стихийный, неконтролируемый характер? Какое значение Октябрьская революция имела для мира и России?
III модуль. Советский период. 50. Заполните таблицу (0,5 балла).
51. Гражданская война в России имела весьма неоднозначные последствия. Её отголоски можно проследить как в последующее десятилетия, так и сегодня. Как проявлялись последствия Гражданской войны в XX и XXI вв.? (постарайтесь соотносить «отзвуки» Гражданской войны с заданными в первой колонке временными промежутками: это принесет дополнительные баллы). (до 1,5 балла).
52. Советская власть в первые свои десятилетия проводила масштабные социально-экономические преобразования, затрагивавшие все сферы жизни общества и направление на решение наиболее острых проблем. Какие предпринимались меры? Насколько они были результативны? Заполните таблицу (0,5 балла).
53. Ниже приведены советские карикатуры. Чему они посвящены? Кратко раскройте их смысл (1 балл).
54. Заполните таблицу (0,5 балла).
55. В научной и околонаучной среде нередко используется понятие «сталинизм». Что понимается под этим понятием? Уместно, ли на Ваш взгляд, употреблять это понятие (поясните свою позицию)? Как Вы думаете, почему практически не употребляются понятия «маодзедуизм», «кимерсенизм», «хошиминизм», «титоизм», а также понятия «рейганизм», «ельцинизм», «меркелизм», «гандизм»? 56. После свертывания НЭП в СССР начинаются социалистические преобразования в деревне, предполагавшие, в том числе, раскулачивание. В связи с этим возникла проблема, выделения кулаков из крестьянской массы. Кого советская власть причисляла к кулакам? Являлись ли они частью крестьянства или отдельной социальной группой? Раскройте понятие «кулак», приведя различные определения (1 балл). * Рекомендуем использовать статью В.А. Ильиных «Определение кулачества (сибирское измерение)». Электронный ресурс: http://www.history.nsc.ru/website/history-institute/var/custom/File/Iva/iva118c.pdf . 56.1. Опираясь на имеющуюся статистику заполните таблицу (0,2 балла за каждый показатель с указанным источником):
Источники:_____ 57. Великая Отечественная война, как составляющая Второй Мировой войны, вызывает повышенный интерес как историков, так и общественных и политических деятелей. Даже сегодня дискуссии вокруг вопросов, связанных с войной носят острый характер и вызывают широкий общественный резонанс (отметим, что значимая часть споров протекает во вненаучной плоскости). Обозначьте свою позицию по следующим вопросам (подкрепив её историческими фактами и, где есть такая возможность, статистикой) (до 1,5 балла).
Для оценки состояния экономики и социальной сферы СССР в годы войны рекомендуем использовать следующий статистический сборник: Великая Отечественная война. Юбилейный статистический сборник. М., 2015 г. Электронная версия: http://istmat.info/files/uploads/45418/vov_statsbornik.pdf . 57.1. Чтобы Вам было легче выполнять задание 56 заполните таблицу, содержащую ряд статистических показателей (до 1 балла).
Источники: ___ * Заполнять необязательно. В случае заполнения выставляются дополнительные баллы 58. «Фашизм» является весьма сложным понятием исторической науки. Даже сегодня в общественном сознании нет чёткого понимания того, что такое фашизм. Множество как послевоенных, так и современных определений не функциональны, т.е. не позволяют чётко понять где фашистский режим, где фашистские движения, а где нет ни первого, ни второго. Как Вам известно из курса лекций, в нашем курсе, с определенными оговорками, мы используем определение Г. Димитрова. Фашизм – это (0,1 балла). Проблема с определением фашизма, возможно, в чём-то связанна с проблемой разграничения качественных отличий изучаемого явления или процесса с его внешними проявлениями. Не вдаваясь в подробности отметим, что качество - философская категория, выражающая существенную определенность предмета, благодаря которой он существует именно как такой, а не иной предмет*. Вместо того, чтобы анализировать качественную составляющую «фашизма» нередко акцентируется внимание на его внешних проявлениях. В общих чертах это выглядит так: «у А. Гитлера есть усы и у И.В. Сталина есть усы. Следовательно, фашизм и коммунизм одно и тоже» (такие ошибочные выводы получаются, когда явления и процессы сравниваются не на качественном уровне, а по внешним атрибутам). Предлагаем Вам присоединиться к этой дискуссии. Ниже в таблице приведены качества / несущественные свойства фашизма. Обоснуйте, чем они являются (2 балла)**.
* Новая философская энциклопедия. Электронная библиотека Института философии РАН. Электронный ресурс: https://iphlib.ru/library/collection/newphilenc/document/HASH0140b25e3b350ce9bc35a140 . ** Задание обладает очень высокой сложностью. Рекомендуем консультации с преподавателем. 58.1. Для окончательного понимания понятия «фашизм» предлагаем Вам решить следующую задачу. Зверства, не уступающие по жестокости преступления немецких фашистов и национализм, переходящий в откровенный расизм характеризовали Японию в годы Второй Мировой войны. Тем не менее, советская пропаганда к 1945 г., как правило, не называла Японию фашисткой, а использовала формулировку «милитаристская Япония». Почему Япония, в большинстве случаев, не рассматривалась (не рассматривается) как фашистское государство? (до 2 баллов).
В качестве пищи для размышлений рекомендуем следующую статью: К. Спильман. Размышление о фашизме в новейшей истории Японии (1918–1941). Электронный ресурс: https://cyberleninka.ru/article/n/razmyshleniya-o-fashizme-v-noveyshey-istorii-yaponii-1918-1941 . Внимание! Статья предназначена для ознакомления, а не для копирования текста для выполнения задания или слепого принятия позиции автора. 59. Заполните таблицу (0,25 балла)
60. По завершению Второй Мировой войны с Фултонской речи У. Черчилля начинается период в мировой истории обозначенный как Холодная война. Назовите её причины (1 балл). Экономические - Политические - Социальные - Причины в области общественного сознания (идеологические) - 60.1. В современном информационном поле нередко звучит идея о продолжении Холодной войны сегодня. Корректно ли это утверждения? Обозначьте свою позицию и подтвердите её аргументами и фактами (0,5 балла). 61. На протяжении XX в. внешнеполитическая доктрина СССР претерпевала некие изменения (хотя существует точка зрения, что её внутренняя сущность оставалась неизменной). Проследите эволюцию внешнеполитической доктрины и практики от создания установления советской власти до распада СССР заполнив таблицу (0,75 балла).
* Здесь и далее обозначены примеры. Вы должны завершить заполнение ячейки самостоятельно! 62. Период нахождения у власти Л.И. Брежнева нередко называют «застоем». Корректно ли такое наименование? Свою позицию подтвердите статистикой экономического развития СССР в 1960-1970-е гг. Подсказка: рекомендуем рассматривать поставленный вопрос в масштабах РСФСР. Общую социально-экономическую статистику Вы можете взять из сборников серии «Народное хозяйство РСФСР». Электронный ресурс: http://istmat.info/node/21356 . 62.1. Особый интерес вопрос о «застое» вызывает в контексте индустриализации районов нового промышленного освоения (РНПО), к которым относится и Красноярский край. На его территории формировались территориально-производственные комплексы, беспрецедентные по своим масштабам промышленные объекты. Заполните таблицу (0,5 балла).
62.1.1. Самостоятельно используя имеющуюся статистику проиллюстрируйте социально-экономическое развитие Красноярского края начиная с 1960-х гг. Приводить статистику по всем годам необязательно: используйте имеющиеся данные! Старайтесь использовать разные показатели (промышленное развитие, уровень жизни, показатели здравоохранения и образования и т.д.) (0,25 балла за каждый показатель. Максимальный балл: 2).
Подсказка: используйте издания Красноярскстата! Например: Красноярскому краю – 85. Статистический очерк. Электронный ресурс: http://istmat.info/files/uploads/62945/krasnoyarskomu_krayu_85._statisticheskiy_ocherk.pdf . 62.1.2. Как Вы можете объяснить динамику показателей из таблицы из задания 61.1.1? С чем связанные такие изменения? (до 1 балла). 63. Распад СССР как глобальное событие окончания XX в. вызывает вполне закономерный интерес. На наш взгляд современная историческая наука, находящаяся в стадии становления (или деградации, как считает часть научного сообщества) не готова отвечать на данный вопрос. В связи с этим данное задание предполагает форму эссе: свободного размышление на тему о фундаментальных причинах распада СССР и факторах, оказавших влияние на этот процесс. Как Вы думаете, почему распался СССР? Было ли это неизбежным? Когда начался процесс разрушения СССР изнутри или извне? Какие это имело последствия? Как Вы относитесь к этому событию? (до 3 баллов). | |||||||||||||||||||||||||||||||||||||||||||||||||||||||||||||||||||||||||||||||||||||||||||||||||||||||||||||||||||||||||||||||||||||||||||||||||||||||||||||||||||||||||||||||||||||||||||||||||||||||||||||||||||||||||||||||||||||||||||||||||||||||||||||||||||||||||||||||||||||||||||||||||||||||||||||||||||||||||||||||||||||||||||||||||||||||||||||||||||||||||||||||||||||||||||||||||||||||||||||||||||||||||||||||||||||||||||||||||||||||||||||||||||||||||||||||||||||||||||||||||||||||||||||||||||||||||||





















